- 定做培养基/定制培养基
- 颗粒培养基
- 标准菌株生化鉴定试剂盒
- 预灌装即用型成品培养基
- 2025年版中国药典
- 促销/特价商品
- 院感/疾控/体外诊断/采样管
- 样品采集与处理(均质)产品
- 按标准检索培养基
- 模拟灌装用培养基
- 干燥粉末培养基
- 培养基添加剂/补充剂
- 生化反应鉴定管
- 染色液等配套产品
- 对照培养基/标准品
- 实验耗材与器具
- 生化试剂/化学试剂
- 菌种鉴定服务
IL-17激活NOTCH信号通路,参与细胞增殖
山东拓普生物工程有限公司
Shandong Tuopu Biol-Engineering Co.,Ltd
近年来的研究发现,Th17细胞及其分泌的IL-17在该病的发生发展中发挥着十分重要的作用。但IL-17如何作用于中枢神经细胞及发挥作用的机制仍不十分清楚。
多发性硬化症(Multiple
sclerosis)是一种中枢神经脱髓鞘疾病,在西方国家较常见,在我国发病人数也呈逐年增加趋势。该疾病通常呈现缓解、复发病程的特点,好发于视神经、脊髓和脑干。目前该疾病还没有较好的治疗方法,现有药物只能缓解、延缓疾病进程,无法根治该疾病。部分该病患者最终出现瘫痪,对生活质量损伤极大。特别是该病多发于青、中年,对家庭、社会均造成巨大的负担。
近年来的研究发现,Th17细胞及其分泌的IL-17在该病的发生发展中发挥着十分重要的作用。但IL-17如何作用于中枢神经细胞及发挥作用的机制仍不十分清楚。
为此,华中科技大学生命学院王晨辉教授发表了题为“IL-17 induced NOTCH1 activation in oligodendrocyte
progenitor cells enhances proliferation and inflammatory gene
expression”的文章,发现IL-17在少突胶质前提细胞中激活NOTCH信号通路,能参与细胞增殖以及调节细胞炎性细胞因子表达。
IL-17的发现已有20年,这种细胞因子是由CD4+T细胞分泌,TH17细胞分泌的IL-17结合于靶细胞后可以促进炎症趋化因子、急性期蛋白、中性粒细胞聚集,从而在机体免疫和自身免疫性疾病中发挥作用。
这项研究发现IL-17在中枢神经系统内能够作用于少突胶质前提细胞,并激活NOTCH信号通路。
IL-17诱导的NOTCH信号通路的激活对于疾病的发生发展至关重要,其主要通过影响下游信号分子的表达来发挥作用。
研究显示,IL-17R通过细胞外结构域与NOTCH1相互作用,促进了NOTHC1细胞内结构域(NICD1)的切割。IL-17诱导的NOTCH1活化导致IL-17R衔接子Act1与NICD1的相互作用,然后将Act1-NICD1复合物易位到细胞核中。
Act1-NICD1被募集到几种NOTCH1靶基因(包括STEAP4,一种对炎症和细胞增殖很重要的金属还原酶)的启动子中,这些基因是由Th17细胞在脊髓中特异性诱导的。
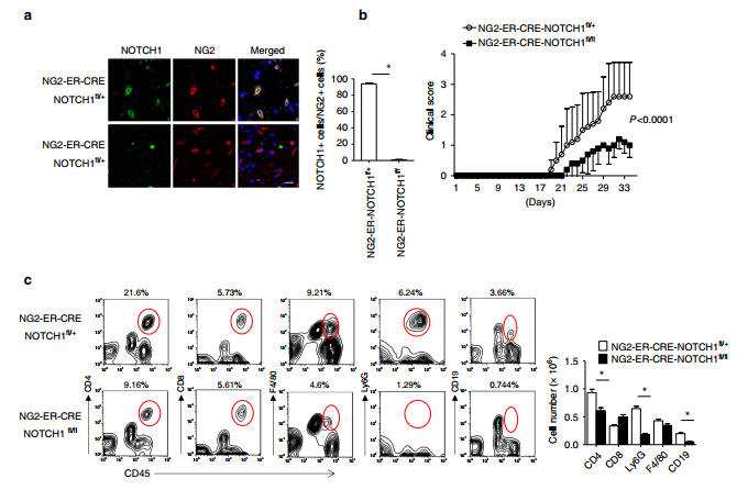
进一步研究还表明,通过抑制剂破坏IL-17RA-NOTCH1相互作用,会抑制IL-17诱导的NOTCH1活化,减弱Th17介导的实验性自身免疫性脑炎(EAE)。
由于NOTCH信号通路已有较多研究,且已有一些小分子抑制剂用来抑制NOTCH通路,因此该研究提示这些小分子NOTCH抑制剂很可能可以作为多发性硬化症的治疗药物。



